TEL:
+886-2-2516-5611
FAX:
+886-2-2516-5904
(104475)台北市中山區
南京東路二段125號12樓之1
Search
關於高協
高協沿革
理事長的話
理監事名單
高協章程
高協組織
高協會員
財務專區
最新消息
重大訊息
會議訊息
賽況訊息
選手訊息
性平專區
性騷擾申訴管道
性侵害、性騷擾或性霸凌事件通報處理流程
賽事資訊
國內賽事
月/季賽
小學賽/中等學校
選拔賽
其他賽事
行事曆
國際賽事
賽事資訊
最新消息
選派辦法
行事曆
WAGR資訊
講習課程
進修時數查詢專區
裁判區
講習報名
最新消息
規則訊息
教練區
講習報名
最新消息
培訓/基層
遴選辦法
培訓選手名單
入會/下載/Q&A
申請加入本會會員
相關下載
Q&A專區
友站連結
regular season
首頁
賽事資訊
國內賽事
月/季賽
115年全國業餘高爾夫春季錦標賽
National Spring Tournament
2025/12/23 下午 02:24:29
國內賽事
瀏覽人次 ( 4386 )
比賽日期:2026/03/03~2026/03/06
比賽地點:大崗山高爾夫球場
查詢我的報名
Entries checking
報名成功名單請點我查詢
(文字/176)
.
(圖片/9)
.
(檔案/3)
.
(影音/0)
賽事類別:
月/季賽(regular season)
報名起始:
2026/02/07
報名截止:
2026/02/13 下午 05:00
練習日期:
2026/03/02
聯絡人:
競賽組
聯絡電話:
02-2516-5611#17
文字訊息(176)-
!!報名時請務必詳閱競賽規程!!
免繳報名費資格者,請於付款方式選擇
銀行匯款
,並於匯款單號填寫
"00000000"
圖片瀏覽(9)-
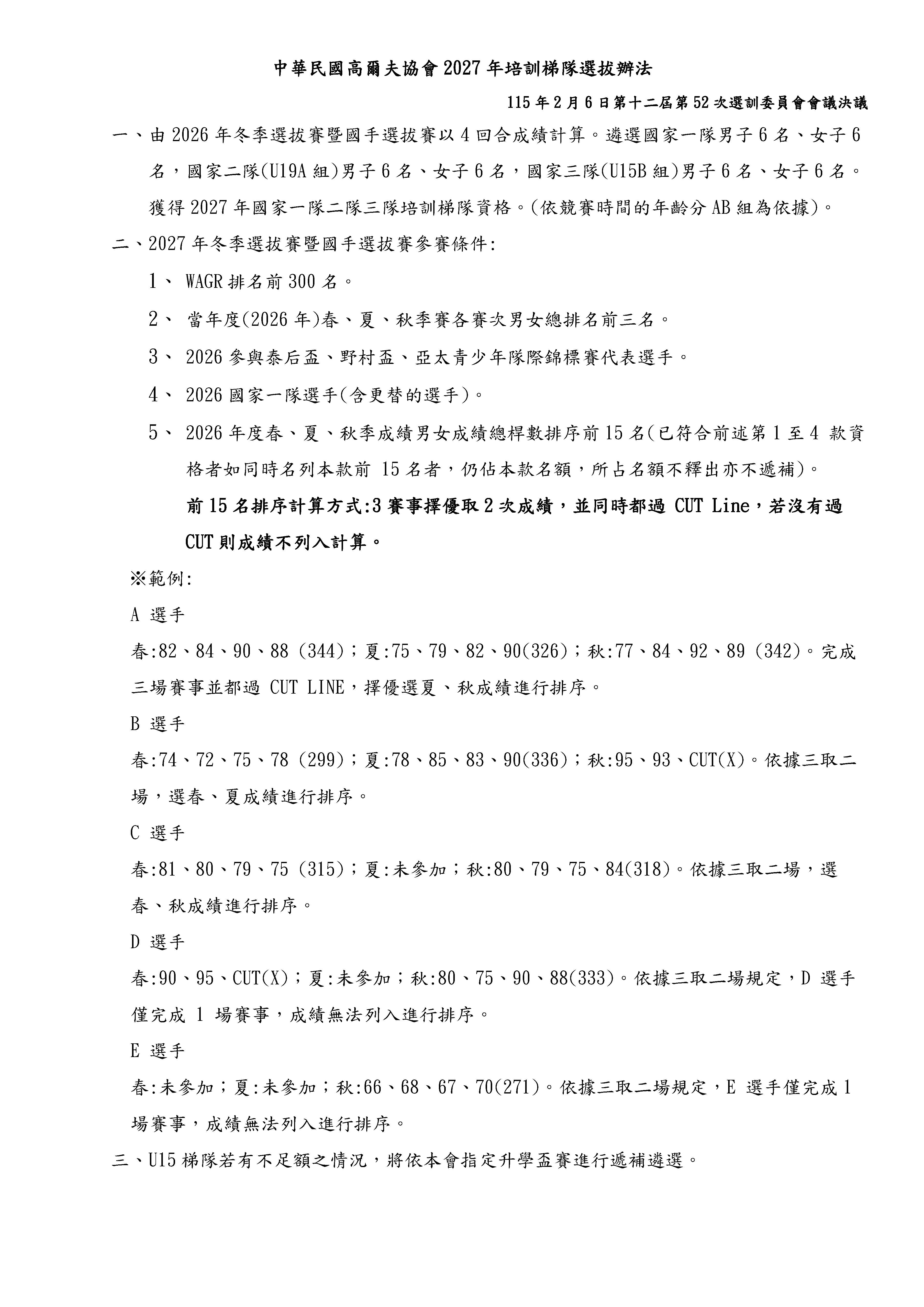
2027年培訓梯隊選拔辦法0209
115年2月月賽獲得季賽資格名單 0209
季賽免資名單 0210
參賽人數、台灣業餘春季前八名
注意事項及擊球費用
注意事項及服裝規定
禁帶外食及會館清潔
擊球速度及測距儀
梯台及碼數
相關文件與檔案(3)- 請點選預覽或按右鍵下載
#
檔案名稱
1.
競賽規程(草案)
2.
公假名冊
3.
R1編組表(更新)